Nature Biomedical Engineering:
基于pH敏感纳米探针测量癌细胞周围的极化酸性区域
研究背景

细胞外pH影响许多分子、细胞和生理过程,因此受到严格调控。在肿瘤中,癌细胞代谢失调和不良的血管灌注是肿瘤微环境变酸的原因。自从1930年首次报道肿瘤酸性pH,随后几十年肿瘤酸性细胞外pH值的检测依赖于小分子、基于肽的pH探针,超极化CO2,或化学交换饱和转移技术。目前通过电极或磁共振成像的方法缺乏空间分辨率(仅~10 mm3),这种空间限制将低估(或高估)细胞或亚细胞酸化区的细胞外酸度,阻止了利用肿瘤和生理pH之间本质差异进行癌症的诊断和治疗。
最近,美国德克萨斯大学西南医学中心高金明教授团队在Nature Biomedical Engineering上发表文章,采用具有类晶体管激活行为的多色荧光超pH敏感纳米探针(UPS)对严重肿瘤酸化(低于pH 5.3)的细胞进行了研究。多种癌细胞的成像数据揭示了具有亚细胞级分辨率的严重极化的细胞外酸性区域(SPEAR)。研究表明,乳酸通过单羧酸转运蛋白(MCTs)的分泌驱动了严重的肿瘤酸化。SPEAR将被视为癌细胞的一个未被认识的物理靶点,可在癌症的诊断和治疗应用中进一步利用。
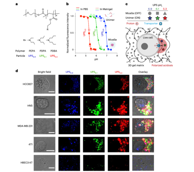
研究人员采用不同荧光编码,且对不同pH转变阈值敏感的UPS纳米探针(UPS 6.9、UPS 6.1和UPS 5.3),揭示了不同类型的癌细胞在人工基质胶中形成SPEAR的过程。当环境pH值降至临界阈值pH以下时,荧光标记的UPS聚合物会经历从胶束状态到单聚体状态的相变。在中性pH值下,UPS聚合物保持胶束形式,由于Förster共振能量转移(FRET),导致共轭染料荧光信号猝灭。随着质子浓度的增加,UPS胶束抵抗质子化,直至pH值到达临界点。在临界pH下,UPS经历全有或全无质子化过程,其中单个单体被质子化并从胶束中释放出来,导致荧光部分恢复。当pH低于临界pH时,UPS聚合物完全质子化,荧光恢复。在人工基质胶中,这些纳米探针展示了pH阈值相关的荧光开/关切换行为,直接报告了癌细胞周围亚细胞区域的酸性pH阈值。
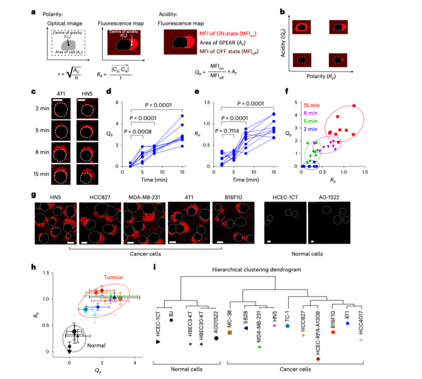
在37°C的条件下,共聚焦成像结果显示了不同癌细胞系在30分钟内形成SPEAR的显著模式。以HCC827人类肺癌细胞为代表,观察到SPEAR的形成,其中所有三个pH阈值传感器在一个轨迹上激活,而其他方向基本保持沉默。这表明在SPEAR区域,质子浓度显著高于生理水平,这可能与癌细胞的代谢活动和乳酸分泌有关。其他癌细胞系的实验结果也验证了SPEAR的形成是一个普遍现象。
通过这一部分的实验结果,研究人员能够直观展示不同类型的癌细胞在特定条件下形成SPEAR的过程,为进一步研究癌细胞的酸化特征和开发针对肿瘤酸化特征的治疗策略提供了重要的实验数据和视觉参考。

图1: UPS纳米探针揭示癌症细胞严重极化的细胞外酸性区
在目前的成像条件下,共聚焦显微镜进行重复激光扫描时会出现光漂白效应。研究团队引入质子极性比(Rp)和质子数量(Qp)分别测量细胞外酸化的极性和程度。RP定义为重量中心与酸度中心之间的距离与细胞平均半径的比值,QP为归一化激活纳米探针信号(SPEAR区域中平均荧光强度(MFIon)与非SPEAR区域(MFIoff)之比乘以SPEAR的面积(AF))。Qp和Rp的量化在60次扫描中没有显示出显著差异,表明pH敏感的UPS荧光探针在SPEAR量化方面的稳定性。二维QP-RP图显示出四种酸化类型(轻度酸化、均质酸化、轻度极化酸化和严重极化酸化)图。基于这些参数,可以研究细胞外酸化动力学过程。Qp-Rp图显示了酸化随时间变化的整体对角线轨迹,表明极化酸化主导了质子输出的动力学。
为了评估癌症细胞与正常细胞中SPEAR现象普遍性,研究团队构建了一个由十种癌细胞系和五种正常细胞系组成的多样化细胞系组,癌细胞系的Qp-RP图和分级聚类树状图中显示出与正常细胞相比不同的聚类,表明SPEAR是一种独特的信号用于将癌细胞区别于非癌细胞。

图2:多种癌症细胞系SPEAR的定量

图3: SPEAR形成的方向控制
研究人员展示了细胞间接触对SPEAR形成方向的控制。通过对SPEAR形成的轨迹分析,揭示了SPEAR的启动和维持角度(θ)随时间的变化规律。实验结果显示,癌细胞维持在图像采集时间(30分钟)内相同的酸分泌轨迹,即SPEAR的启动和维持角度(θ)基本保持在零附近。此外,实验结果还展示了呈现圆形或纺锤形态的癌细胞在形成SPEAR时呈现出与形状无关的酸度极化模式。在基质胶中,单个癌细胞存在时,SPEAR的方向是随机的。然而,当细胞间发生接触时,特别是在较高的细胞密度下,细胞间接触明显影响了SPEAR的方向。在这种情况下,SPEAR主要朝着远离细胞间接触界面的方向,并朝向细胞簇的边缘。这表明细胞通过相同区域向细胞外空间分泌酸性物质,避免与相邻癌细胞接触。
综合图2和图3的实验结果,研究人员通过多色UPS纳米探针的应用和SPEAR形成方向的分析,深入探索了极化酸性区域的特征和机制,为癌细胞酸化特征的研究和相关治疗策略的设计提供了重要的实验数据。
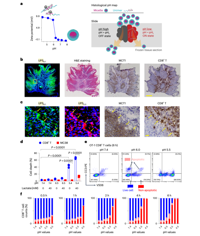
研究人员探讨了肿瘤酸化与免疫细胞浸润之间的关系。研究人员将UPS纳米探针喷洒到人类肿瘤新鲜冷冻和切片样本上,并使用荧光共聚焦显微镜成像对纳米探针进行激活成像观察。在pH活化下,中性UPS胶束解离成高阳离子聚合物,静电吸附于阴离子细胞或基质蛋白表面。苏木精-伊红(H&E)染色显示了基于组织形态学和细胞核形态学的肿瘤和基质划分。UPS活化图显示了肿瘤微环境中细胞外酸度的异质模式。研究人员观察到SPEAR与MCTs的表达呈正相关,证明了这种高度极化的酸化由乳酸外排导致。研究结果进一步揭示了严重空间极化的肿瘤酸性可能对免疫细胞的浸润产生影响。这种极化的肿瘤酸性可能导致免疫细胞在肿瘤组织中的排斥,从而影响免疫细胞对肿瘤的识别和清除能力。研究表明肿瘤中pH<5.3的区域分布与CD8+T细胞的分布呈负相关,预示着这种高酸度区可能与免疫抑制有关。在基质-肿瘤组织界面处形成低于pH 5.3的酸壁,阻断了CD8+T细胞浸入。乳酸的极化分泌会产生排他区,在细胞间接触时消灭CD8+T细胞,这为癌细胞提供了生存优势。这一发现提示了肿瘤酸化现象可能在调节肿瘤微环境中的免疫反应中发挥重要作用。

图4: 人类头颈部肿瘤样本中成像肿瘤酸度及T细胞排除
总 结
研究人员利用荧光pH纳米探针技术,首次揭示了癌细胞能够在其胞外环境中产生严重极化的细胞外酸性区域(SPEAR)。这项研究表明,SPEAR的形成主要由癌细胞通过单羧酸转运蛋白(MCTs)方向性地输出乳酸和质子引起,这一现象在多种癌细胞类型中普遍存在。研究还发现,癌细胞间的接触会影响SPEAR的方向性,即SPEAR倾向于指向细胞间接触的外围。在小鼠的肿瘤模型中,通过荧光成像进一步证实了SPEAR现象,并观察到MCT的抑制削弱了此现象。此外,通过对人类头颈部肿瘤组织的分析,研究揭示了SPEAR与T细胞排除之间的相关性,指出严重的肿瘤酸化环境可能是免疫细胞排斥和死亡的原因之一。
总之,这项研究不仅提供了一种新的视角来理解肿瘤微环境的酸碱性调控和癌细胞与免疫细胞之间的相互作用,而且也为开发新的癌症治疗策略提供了潜在的靶点,特别是那些能够改变肿瘤局部酸度的治疗方法。此外,通过精确测量和操作肿瘤酸化环境,有望提高癌症治疗的效果。
Feng Q., Bennett Z., Grichuk A., Pantoja1 R. et. al., Severely polarized extracellular acidity around tumour cells., Nat. Biomed., Eng. 2024 Mar. 4.https://doi.org/10.1038/s41551-024-01178-7
-END-