产品应用案例│各向异性磁机械刺激胶原涂层促进骨生成
日期:
2023-01-05
浏览次数:
75
产品应用案例│各向异性磁机械刺激胶原涂层促进骨生成
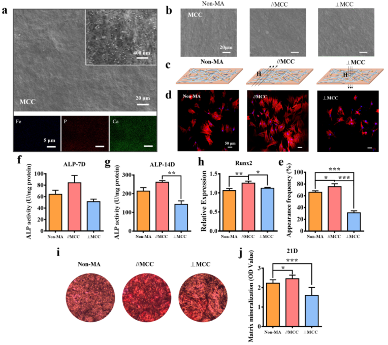
机械刺激被认为是细胞反应和组织再生的关键。不同的机械刺激可以激活不同的信号分子和途径来引导骨髓间充质干细胞(BMSCs)的分化。机械刺激通常通过重塑胶原网络结构对细胞施加,而胶原蛋白独特的三维网络结构提供了多种结合部位,在细胞外基质和细胞之间传递机械刺激。因此,在材料表面修饰胶原涂层并赋予可调节的机械刺激可为骨细胞生长构建一个仿生的微环境,促进骨整合。
研究人员以胶原、钛板和PEG修饰Fe3O4纳米粒子(购于东纳生物)为原料设计了一系列新型磁性胶原蛋白涂层(MCC),以磁驱动(MA)方向为变量,通过施加垂直或平行于磁化胶原涂层的磁机械刺激来探究BMSCs的成骨分化。采用BMSCs和SD大鼠进行体外和体内评价,通过检测相关蛋白和基因,探讨BMSCs调控成骨分化的潜在机制(工作发表在Colloids and Surfaces B: Biointerfaces,影响因子为5.268)。
本文重点
1.MCC磁驱动方向的细胞响应
通过电沉积获得磁化的胶原蛋白涂层。当BMSCs分别在两种磁驱动方向上培养时,BMSCs细胞骨架排列和成骨分化能力显示出磁驱动方向敏感性。在平行方向,BMSCs的细胞骨架沿磁场方向呈窄幅取向分布,成骨分化相关基因表达上调;对于垂直方向,细胞骨架取向分布较广,成骨分化相关基因表达下调。因此磁驱动方向引导MCCs调节与BMSCs的相互作用,可重排细胞骨架分布,调节成骨分化。

图 1. MCC磁驱动方向的细胞响应。
2. MCC磁驱动方向的细胞响应

图 2. A-MCC对磁驱动方向的细胞响应。
由于胶原纤维在MCC中呈随机分布,推测涂层上的细胞对磁驱动方向的响应弱于有序排列分布的胶原纤维(A-MCC)。因此,进一步用A-MCC来确定BMSCs对磁驱动方向的响应。A-MCC中的胶原纤维相对于排列方向的方向设计为平面内平行于磁性胶原纤维、平面内垂直于纤维和平面外垂直于胶原纤维。结果表明,有序排列的胶原纤维的涂层可以对磁驱动方向产生明显的细胞响应。
3.相关整合素和信号通路的表达

图 3. 不同磁驱动方向A-MCCs上细胞的蛋白表达及信号通路。
通过A-MCCs上培养的细胞的蛋白质或基因分析,揭示细胞与涂层之间相互作用的机制。YAP/TAZ分布结果显示不同磁驱动方向的A-MCCs上的细胞都受到了机械刺激,表达出不同含量的整合素α5β1和αvβ3。沿平行A-MCC-F方向培养的BMSCs α5和β1的表达最高,αv的表达最低,β3的表达最低;而沿垂直A-MCC-F方向培养的BMSCs的整合素αv的表达最高,β1的表达最低。RhoA和ROCK的表达呈现出相似的规律。当α5β1整合素被阻断时,沿平行A-MCC-F方向培养的BMSCs细胞骨架被破坏,细胞扩散面积减小。这说明α5β1整合素是激活细胞骨架定向和成骨分化信号通路的重要因素。
4. MCC磁驱动方向的体内初步评价

图 4. 植入4周和8周后磁驱动引导下MCC刺激的大鼠颅骨缺损区的骨再生。
体外实验证实磁驱动方向沿平行MCC可促进BMSCs的成骨分化。体内相关实验进一步验证了磁驱动方向沿平行MCC在成骨中的作用。Micro-CT分析结果表明,在无和平行MCC 磁驱动方向的作用下,新骨的形成明显改善。结果表明,平行MCC-磁驱动方向促进了体内的骨再生。
5.机械刺激调节细胞功能的指导性分析

图 5. 磁驱动方向引导对MCC调节成骨分化的可能相互作用示意图。
α5β1和αvβ3整合素通常被认为是成骨分化过程中机械传导的主要受体。在不同磁驱动方向上,两种整合素具有不同的激活状态。基于整合素结合原理,具有拉伸应力的涂层表面胶原纤维有利于更多的α5β1整合素激活。而具有弯曲拉伸应力的胶原纤维能够主要支持RGD配体,导致αvβ3活化增加,α5β1活化减少。α5β1整合素的高表达可以增强 RhoA/ROCK 信号转导,从而促进细胞骨架的有序排列和随后的BMSCs成骨分化。涂层和细胞响应磁驱动方向的可能相互作用如图5所示,这表明细胞外基质中纤维的拉伸应力状态是机械刺激效应的关键因素。
结 论
本研究探讨了在不同磁驱动方向作用下MCC的影响,从而调节机械刺激下BMSCs成骨能力。在体外评价中,对BMSCs产生了特异性的机械刺激,磁驱动方向平行和垂直于涂层可以产生相反的作用,前者显著上调培养的BMSCs的成骨分化,而后者下调成骨分化。在体内评价中,几乎平行磁驱动方向植入的MCC在新骨形成方面有显著的促进作用。磁驱动方向的引导可能是由于涂层中的胶原纤维在磁驱动平行或垂直于涂层的方向上具有不同的拉伸状态,导致α5β1整合素的表达增强或减弱,而α5β1整合素的表达与细胞骨架的有序重排列、成骨相关信号通路的激活以及随后的成骨分化有关。本文通过深入了解定向机械刺激对成骨的影响,为生物材料-宿主界面的持续调控奠定了基础。
参考文献:
Lin S.Y., Li J., Shao J.Q., Zhang J. M., He X.Z., Huang D.H., Dong L.Q., Lin J., Weng W.J., Cheng K., Anisotropic magneto-mechanical stimulation on collagen coatings to accelerate osteogenesis[J]. Colloids and Surfaces B: Biointerfaces 2022, 210, 112227
Hot News
/
相关推荐
2025
-
07
-
16
点击次数:
78
NANOEAST好磁珠 东纳造纳米载体是智能药物递送平台的基础,不是所有的载体都适合智能药物递送平台的。对于常见的肿瘤治疗来说,纳米载体可以通过利用癌细胞和健康细胞之间的生理生化差异来确定肿瘤部位;为了精确识别肿瘤细胞的位置,主要有两种方法:被动靶向和主动靶向。被动靶向利用增强的渗透性(EPR)效应间接地富集在肿瘤位置;主动靶向利用肿瘤细胞表面过度表达的受体直接靶向癌细胞。对于智能药物递送平台来说...
2023
-
10
-
26
点击次数:
220
北京时间10月2日17点48分,瑞典卡罗琳医学院宣布,将诺贝尔生理学或医学奖授予匈牙利科学家卡塔琳·卡里科和美国科学家德鲁·魏斯曼,以表彰他们在核苷碱基修饰方面的发现,使得针对肆虐全球的新冠病毒的mRNA疫苗得以成功开发。mRNA技术运用到药物(或疫苗),就是把带有遗传信息、指导蛋白质合成的“中间分子”拿出来,使机体有目的性的合成蛋白质。但很多研究证明,要想在体外制备mRNA,...
2023
-
09
-
11
点击次数:
114
2023年9月6-8日,第二十届北京分析测试学术报告会暨展览会(简称BCEIA2023)在北京·中国国际展览中心(顺义馆)隆重召开。9月6日下午,医疗器械产业创新与产教融合发展论坛在南登录大厅-学术会议区E-311成功召开,吸引了来自医学界、学术界、产业界的众多专家齐聚一堂,共同探讨行业发展,聚焦医工结合、多学科交叉融合、科技创新成果转化,进一步推动了我国医疗器械产业创新及产教融合高质量...