研究背景
肿瘤浸润性T细胞的活性在免疫激活相关癌症治疗中具有决定性作用,评估肿瘤中T细胞的免疫活性对癌症免疫治疗的免疫调节和预后评估至关重要。近年来,非侵入性分子成像方法已取得较大进展,针对T细胞特定生物标志物的策略已被广泛用于揭示肿瘤中T细胞的数量和分布。然而,肿瘤微环境可能对T细胞的生存、增殖和免疫活性产生不利影响。比如,T细胞膜表面还原巯基(-SH)的数量与T细胞的活性呈正比关系,但肿瘤微环境中的活性氧可氧化-SH,使其转变为S-S基团,从而导致T细胞免疫失活,这一现象称为“T细胞衰竭”(图1a)。有研究表明,卵巢癌和肠癌患者体内具有肿瘤杀伤活性的T细胞仅占10%。由此可见,T细胞数量并不能代表T细胞的活性。为实现T细胞免疫活性的可视化调控和定量,厦门大学周子健研究员、新加坡国立大学陈小元教授和广州医科大学郭伟圣教授合作开发了一种表面连接了ROS清除基团(2,2,6,6-四甲基哌啶(TEMP))和T细胞靶向片段(抗CD3F(ab’)2)的T细胞靶向融合脂质体(T-Fulips)。该脂质体与T细胞融合后会使T细胞表面存在TEMP,TEMP 可充当 ROS“诱饵”,减少T 细胞表面-SH 基团的损失,避免T细胞失活。同时,顺磁性 TEMPO自由基的产生为磁共振成像(MRI)定量T细胞活性提供了显著的质子T1弛豫时间的变化(图1b)。具体研究成果发表在Nature Nanotechnology上,题为:Targeting the activity of T cells by membrane surface redox regulation for cancer theranostics。

图1. 利用T细胞膜表面-SH和S-S平衡靶向T细胞活性。a. 肿瘤浸润性T细胞在肿瘤微环境中失去活性的现象示意图;b. T-Fulips作用示意图。
研究重点
T细胞靶向融合脂质体的制备
作者使用1,2-二醇基-sn-甘油-3-磷酸乙醇胺(DOPE)、DOPE-PEG2000-TEMP和1,2-二醇基-3-三甲基铵丙烷(DOTAP)制备了TEMP修饰的融合脂质体(Fulips)。通过在其表面偶联靶向T细胞的抗CD3 F(ab’)2片段得到了T- Fulips(图2)。

图2. 融合脂质体的特性研究。a. 显示各种Fulips的组成和结构式的示意图示意图;b. 不同Fulips的透射电子显微镜图像作用示意图。
T-Fulips对ROS响应的MRI研究
为研究 T-Fulips 响应 ROS 的 MRI 性能,作者使用H2O2模拟肿瘤微环境中的氧化源,以氧化T细胞膜表面的-SH基团。T1加权MRI模体显示,随着H2O2含量的增加,T-Fulips的明亮对比度逐渐增强(图3a)。T1模体结果和弛豫时间图分析表明,T-Fulips是可激活MRI体外描绘T细胞对氧化应激的反应的良好候选物(图3d、e)。

图3. T-Fulips的MRI测量。a.不同条件下T-Fulips的T1模体图像(左)和T1图(右);b. 不同条件下T-Fulips的T1弛豫时间;c.电子顺磁共振测量表明在H2O2存在下,DOPE-PEG2000-TEMP分子形成了顺磁性TEMPO自由基;d. 磁共振成像的T细胞制备和成像机制示意图;e. 不同浓度的H2O2下用或不用T-Fulips处理的T细胞的T1模体图像和T1图。
T-Fulips对T细胞增殖活性的调节
作者推测,T-Fulips与T细胞融合后可在T细胞表面形成ROS“诱饵”,以抵抗细胞膜上-SH基团的氧化(图4a)。研究表明,H2O2的存在可以大大减弱T细胞的增殖活性,T-Fulips处理能够增加与H2O2共孵育的T细胞膜上的-SH基团数量,有效缓解H2O2的增殖抑制作用(图4b、c)。为进一步研究T-Fulips在体内调节基于T细胞的免疫应答的有效性,作者在4T1小鼠肿瘤模型中引入了放疗(RT)。研究发现, RT后第3天-SH基团密度和肿瘤浸润性CD4+/CD8+ T细胞水平显著降低。而T-Fulips治疗后CD4+/CD8+ T细胞数量明显增加(图4d–f)。这些结果表明T-Fulips能够抵抗ROS诱导的T细胞膜表面-SH基团的氧化,可能会为T细胞的体外和体内增殖提供有利的微环境。

图4. T-Fulips通过调节表面的-SH基团来增强T细胞的活性。a. T-Fulips抵抗T细胞表面-SH基团氧化的示意图;b. 流式细胞仪分析不同条件下T细胞表面SH基团的数量;c. T细胞增殖效率的流式细胞分析;d. 治疗三天后肿瘤中CD4+ T细胞、CD8+ T细胞和-SH基团密度的共聚焦显微镜图像;e、f. 共聚焦显微镜下CD4、CD8和-SH信号定量分析结果。
T-Fulips调节免疫反应并预测治疗结果
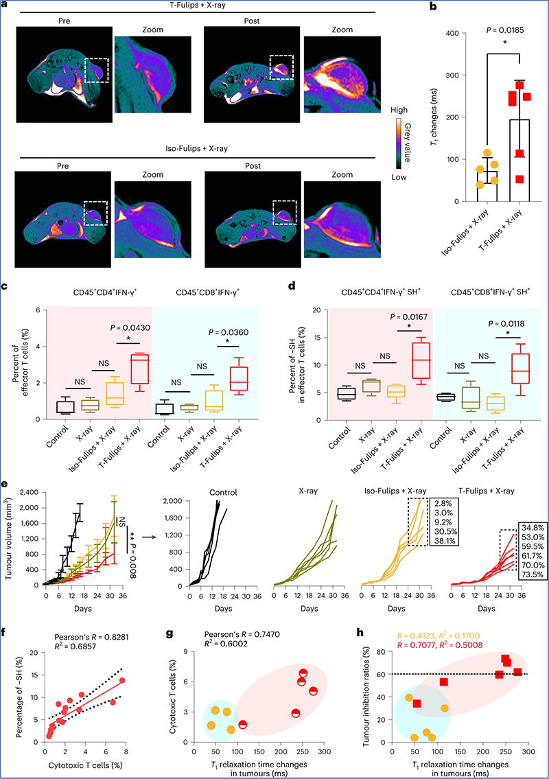
作者在4T1肿瘤模型中使用定量MRI研究了T-Fulips描绘T细胞变化的能力。作者在RT前获得了T-Fulips和Iso-Fulips组的增强前后肿瘤T1图像(图5a),研究发现,RT前24h T-Fulips组小鼠在肿瘤中具有明显的T1弛豫时间变化(图5b),且在RT后依然获得了相似的结果。RT后从肿瘤中回收的CD4+和CD8+细胞的分析表明,与Iso-Fulips组相比,用T-Fulips和RT治疗的小鼠肿瘤,具有更高水平的活化T细胞、更多的-SH基团(图5c、d)以及更小的肿瘤体积(图5e)。作者进一步分析了不同治疗后第12天小鼠肿瘤中-SH基团百分比和细胞毒性T细胞数量之间的相关性(R为0.8281,图5f);第2天的T1弛豫时间变化和第12天细胞毒性T细胞数量之间的相关性(R为0.7470,图5g);T-Fulips+X-射线处理组T1弛豫时间变化和肿瘤生长抑制率之间的相关性(R为0.7077,图5h)。

图5. T-Fulips在小鼠4T1肿瘤模型的RT中调节和量化T细胞的活性。a. 用T-Fulips + X射线(上图)和Iso-Fulips + X射线(下图)处理的小鼠的T1 MRI伪彩图像;b. 不同组小鼠肿瘤中T1弛豫时间变化的定量;c. 不同处理后肿瘤中CD45+CD8+IFN-γ+和CD45+CD4+IFN-γ+细胞的定量;d. 效应T细胞上-SH基团的百分比;e. 不同处理的小鼠组的肿瘤生长曲线;f. 不同治疗组中单个小鼠的-SH百分比和相应的细胞毒性T细胞比例之间的相关性;g. T1弛豫时间变化和细胞毒性T细胞之间的相关性;h. T1弛豫时间变化和肿瘤抑制率之间的相关性。
为研究T- Fulips是否能促进T细胞在体内的治疗效果,作者将T- Fulips预处理过的T细胞静脉注射到B16F10-OVA小鼠肿瘤中(图6a)。发现与Iso-Fulips组和T- FulipsTEMP -free组相比T细胞+ T- Fulips组表现出极大的肿瘤抑制效率(图6b-e)。治疗结束后对肿瘤中抗原特异性H-2Kb/SIINFEKL+IFN-γ+ T细胞流式分析发现,与仅有T细胞组、Iso-Fulips组和T-FulipsTEMP-free组相比,T细胞+T-Fulips治疗组小鼠在肿瘤中的效应T细胞水平更高,-SH数量更多(图6f、g)。这些结果表明,T-Fulips治疗是管理肿瘤微环境中T细胞活性的有效手段,可改善癌症免疫治疗。

图6. T- Fulips在B16F10-OVA模型中促进过继T细胞治疗的疗效。a. 本研究的实验设计;b、c. 不同组的平均肿瘤生长情况和个体肿瘤生长情况;d. 终点日获取的代表性C57BL/6小鼠图像;e. 不同处理组小鼠肿瘤定量抑制率;f. 不同处理组肿瘤中抗原特异性H-2Kb/SIINFEKL+IFN-γ+ T细胞的定量;g. -SH在抗原特异性H-2Kb/SIINFEKL+IFN-γ+ T细胞上的百分比。
总结与展望
本研究使用化学靶向策略,实现了T细胞原位活性的可视化调节,可能为工程T细胞用于癌症治疗提供进一步的理解。此外,虽然该工作主要研究的是效应T细胞,但作者推测通过化学方法靶向氧化还原代谢,可有效调节多种免疫细胞的命运,如B细胞、树突状细胞、自然杀伤细胞、巨噬细胞和中性粒细胞。因此,以免疫细胞的活性为目标可能有望为多种与免疫细胞激活相关的疾病提供新的诊疗思路,如病毒感染、慢性炎症性疾病、类风湿性关节炎等。
原文链接:https://doi.org/10.1038/s41565-022-01261-7