研究背景:
抗生素是治疗细菌感染的主要选择,但它们在治疗过程中面临一些挑战。大多数抗生素在进入细菌细胞后通过干扰基本过程杀死细菌。然而,抗生素在体内需要经过血液清除,而细菌细胞壁和细胞膜的物理屏障会阻碍抗生素的渗透,使得抗生素在细菌细胞内的蓄积较低。此外,细菌生物膜中的胞外聚合物质会进一步降低抗生素的摄取量。因此,通常需要密集和多剂量的抗生素才能达到预期的治疗效果。然而,抗生素的过度使用可能对正常组织和器官产生毒性,并导致耐药细菌的出现,从而降低抗生素的疗效。因此,基于纳米技术的策略,能够将抗生素输送到细菌细胞内并激活免疫系统以防止感染的发生,将成为解决抗生素使用挑战的理想方法,包括治疗效果不佳、长期毒性和诱导耐药性等问题。
创新概要:
抗生素缺乏细菌靶向功能和预防性使用导致抗生素过度使用,导致耐药性和不可避免的长期毒性。为了克服这些问题,该工作开发了中性粒细胞-细菌混合细胞膜囊泡(HMV)包被的生物功能脂质纳米颗粒(LNP@HMVs),其设计用于将抗生素特异性运输到感染部位的细菌细胞中,以有效治疗和预防细菌感染。HMVs对炎性血管内皮细胞和同源革兰氏阴性细菌细胞的双重靶向能力导致LNP@HMVs在感染部位的靶向积累。LNP@HMVs加载抗生素诺氟沙星,不仅在体外对浮游细菌和细菌生物膜表现出增强的活性,而且在治疗全身感染和肺部感染方面也取得了强有力的治疗效果。此外,LNP@HMVs触发特异性体液和细胞免疫的激活,以防止细菌感染。总之,LNP@HMVs提供了一种有效治疗和预防细菌感染的有希望的策略。
研究要点:
1、LNP@HMVs通过杂交膜包被LNPs,实现了对革兰氏阴性菌和炎症血管细胞的双重靶向。
2、这种系统可导致抗生素在感染部位的积累增强,从而提高了抗生素的摄取效率。
3、LNP@HMVs在体外对浮游细菌和生物膜的清除能力增强,且在体内对全身或肺部感染的小鼠有更强的治疗效果,即使在低抗生素剂量下也有效。
4、作为抗菌疫苗,LNP@HMVs还可以通过激活特定的体液和细胞免疫,预防细菌感染的发生。
结果展示:

图1.LNP-N@HMVs的构造和应用示意图。

图2.HMVs和LNP-N@HMVs的表征。

图3.LNP@HMVs炎性内皮细胞和同源细菌的体外靶向。

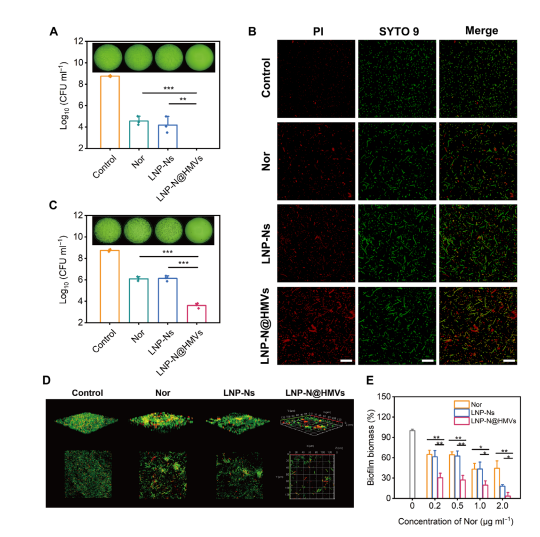
图4.LNP-N@HMVs的体外抗菌和抗生物膜活性。

图5.LNP-N@HMVs抗细菌感染的体内靶向和治疗效果。

图6.LNP@HMVs激活的体外和体内免疫反应。

图7.LNP@HMVs对大肠杆菌感染的体内预防作用。