关于东纳 About us
联系我们
  • 客服服务电话:0755-2801 8888
  • 商业服务电话:18800000001
  • 技术服务电话:18800000001
  • 在线服务QQ:000000000
  • 服务邮箱:service@.com.cn
  • 网站:www.niumowang.com
Nature Communications原位水凝胶喷剂术后肿瘤复发转移和伤口愈合治疗新工具.......研  究  背  景色素瘤是一种由黑色素细胞(melanocyte)发展而来的恶性肿瘤,通常发生在皮肤上,但也可能发生在其他组织或器官中,如眼睛、黏膜、甚至消化道等处。黑色素瘤的发生与多种因素有关,包括遗传因素、紫外线暴露、免疫系统疾病等。早期发现黑色素瘤并及时治疗是至关重要的,因为黑色素瘤在早期阶段通常是可治愈的。治疗方法包括手术切除、放疗、化疗和免疫疗法等。然而,临床治疗仍然存在一些局限性。对于晚期黑色素瘤,即使采用了多种治疗手段,也可能发生复发和转移,预后较差。此外,对于一些患者,肿瘤可能对治疗产生耐药性,导致治疗效果下降。临床治疗虽然已取得一定进展,但仍需要进一步的研究和探索,以提高黑色素瘤患者的治疗效果和生存率。创新概述手术后缺氧微环境的恶化被认为是肿瘤复发/转移和伤口愈合延迟的主要原因。该工作设计并构建了一种可喷雾的治疗性水凝胶(HIL@Z/P/H),包封肿瘤靶向纳米药物和光合蓝藻(PCC 7942),以防止肿瘤复发/转移,同时促进伤口愈合。在雌性小鼠术后B16F10黑色素瘤模型中,纳米药物可以通过肿瘤细胞内光动力治疗(PDT)诱导的级联反应破坏细胞氧化还原稳态。此外,PCC 7942光合作用产生的O2不仅可以促进氧化应激引发的细胞死亡...
发布时间: 2024 - 04 - 03
浏览次数:135
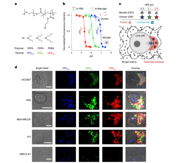
热点研究Nature Biomedical Engineering:基于pH敏感纳米探针测量癌细胞周围的极化酸性区域研究背景细胞外pH影响许多分子、细胞和生理过程,因此受到严格调控。在肿瘤中,癌细胞代谢失调和不良的血管灌注是肿瘤微环境变酸的原因。自从1930年首次报道肿瘤酸性pH,随后几十年肿瘤酸性细胞外pH值的检测依赖于小分子、基于肽的pH探针,超极化CO2,或化学交换饱和转移技术。目前通过电极或磁共振成像的方法缺乏空间分辨率(仅~10 mm3),这种空间限制将低估(或高估)细胞或亚细胞酸化区的细胞外酸度,阻止了利用肿瘤和生理pH之间本质差异进行癌症的诊断和治疗。最近,美国德克萨斯大学西南医学中心高金明教授团队在Nature Biomedical Engineering上发表文章,采用具有类晶体管激活行为的多色荧光超pH敏感纳米探针(UPS)对严重肿瘤酸化(低于pH 5.3)的细胞进行了研究。多种癌细胞的成像数据揭示了具有亚细胞级分辨率的严重极化的细胞外酸性区域(SPEAR)。研究表明,乳酸通过单羧酸转运蛋白(MCTs)的分泌驱动了严重的肿瘤酸化。SPEAR将被视为癌细胞的一个未被认识的物理靶点,可在癌症的诊断和治疗应用中进一步利用。研究内容01采用UPS探针揭示SPEAR的形成研究人员采用不同荧光编码,且对不同pH转变阈值敏感的UPS纳米探针(UPS 6.9、UPS 6.1和U...
发布时间: 2024 - 04 - 01
浏览次数:120
背景介绍  核酸(DNA或RNA)是最早检测病毒的标志物,对肿瘤的发生、生长有重要的作用。例如,miRNA-21和miRNA-96在早期乳腺癌患者的肿瘤组织和血浆中均表现出明显的失调。重大疾病的早期诊断和治疗迫切需要高水平的低丰度miRNA的超灵敏便携式测量和相应检测策略的创新。其中,侧向流检测法(LFAs)具有操作简单、性价比高、便携、检测时间短等优点。然而,LFAs的灵敏度较低,限制了其在生物医学领域的广泛应用。因此,开发提高侧向流动检测灵敏度的分析方法至关重要。来自于东南大学的刘磊团队采用一种引入了荧光纳米金刚石(FNDs)和金纳米粒子(GNPs)(50 nm及70 nm的GNPs购于南京东纳生物科技有限公司)的复合材料用于miRNA的可视化检测。利用人工智能增强的卷积融合,可以通过色谱和光谱信号的回归分析来确定这些miRNA的类型和浓度。该方法允许在飞摩尔(fM)水平快速检测乳腺癌相关的miRNA-21和miRNA-96,最快可在5分钟内获得结果,R2为0.9916,相关工作发表在ACS Nano(IF=18.02)。  图1、基于双纳米粒子LFAs的人工智能协同增强感知早期疾病诊断示意图  本文重点:  01  FND GNP-SH探针的制备和FND GNP的相互增强  FND GNP双纳米粒子检测系统嵌入到LFA平台中(图1)。利用经典的“三明治法”将待检测的miRNA...
发布时间: 2024 - 03 - 11
浏览次数:111
研究背景:  Anti-PD-L1(抗PD-L1,简称aPD-L1)免疫检查点阻断疗法已成为各种晚期实体瘤的一种有前景的治疗方法。然而,受肿瘤微环境限制的aPD-L1抑制剂的作用使大多数患者表现出该免疫疗法耐药性。鉴于当前抗PD-1/PD-L1治疗的显著限制,迫切需要探索能够有效增强抗PD-1/PD-L1治疗效果的方法。最近,来自于广西医科大学肿瘤医院放射科的金观桥课题组将Sialyl Lewis X与氨基聚乙二醇修饰的超小超顺磁性氧化铁(USPIO-PEG-NH2,购自南京东纳生物有限公司)偶联,形成UPS纳米颗粒(USPIO-PEG- slex,称为UPS)用于增强抗PD-L1免疫治疗。结果表明:在体外实验中,UPS具有较强的光热治疗(PTT)能力,并能刺激5种免疫相关细胞通路。在体内,当光热治疗辅助aPD-L1治疗时,CD4+ T细胞浸润显著增加14.46倍,CD8+ T细胞浸润增加14.79倍,肿瘤坏死因子α和干扰素γ分泌升高。与单独使用aPD-L1相比,这种PTT辅助aPD-L1治疗对原发肿瘤和远端肿瘤均有显著的抑制作用。工作发表在International Journal of Nanomedicine(IF=7.033)。  图1:UPS纳米颗粒的合成以及在肿瘤部位的特异性积累,促进PTT并增强aPD-L1免疫疗法机理示意图  本文重点:  01 ...
发布时间: 2024 - 03 - 10
浏览次数:75
153页次9/39首页上一页...  45678910111213...下一页尾页
电话:025-83475811   
手机:17314456709 QQ:1276827079  
Copyright ©2017   南京东纳生物科技有限公司
地址:南京市江宁区龙眠大道568号生命科技小镇5号楼
犀牛云提供云计算服务
X
3

SKYPE 设置

4

阿里旺旺设置

5

电话号码管理

  • 025-83475811 17314456709
6

二维码管理

展开