关于东纳 About us
联系我们
  • 客服服务电话:0755-2801 8888
  • 商业服务电话:18800000001
  • 技术服务电话:18800000001
  • 在线服务QQ:000000000
  • 服务邮箱:service@.com.cn
  • 网站:www.niumowang.com
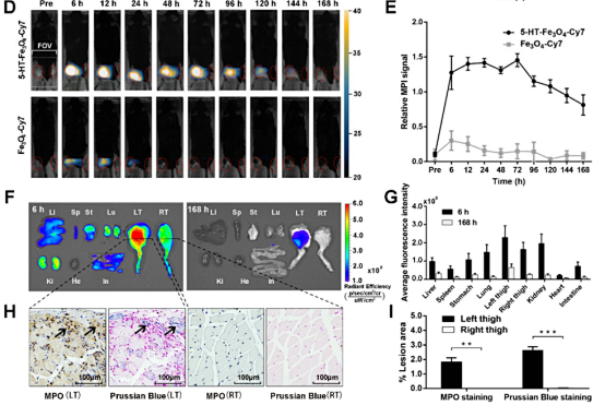
点击最下方蓝色文字关注我们2021/09/15文献递送纳米岛公众号发布14号文章中科院自动化所田捷在Theranostics研究工作报道:活性髓过氧化物酶靶向纳米粒子对易损动脉粥样硬化斑块的高灵敏磁性粒子成像炎症是动脉粥样硬化斑块进展和破裂的关键驱动因素,也是识别脆弱斑块的目标。然而,目前用于区分易损斑块和稳定斑块的活体成像方法因其特异性和敏感性较低而面临挑战。在本篇工作中,作者开发出了一种基于超顺磁性纳米颗粒(来自东纳生物)的新型多模态成像平台。通过检测易损动脉粥样硬化斑块的潜在炎症标志物—活性髓过氧化物酶(MPO)来特异性地靶向识别体内的高危斑块。磁性粒子成像(MPI)是一种使用超顺磁性氧化铁纳米粒子(SPION)作为成像剂的新兴断层扫描方法。自2005年首次推出以来,MPI被报道具有多种显著优势:高质量灵敏度(纳克级Fe),高空间分辨率(亚毫米),零组织深度信号衰减和无电离辐射。在本研究中,FLI/MPI/CTA不仅可以对整个动脉树进行成像,还可以通过3D全身成像灵敏地识别位于腹主动脉中的易损斑块。此外,它可用于监测活性MPO的抑制。这表明FLI/MPI/CTA是一种很有前景的成像技术,具有检测易损动脉粥样硬化斑块以及监测MPO活性的巨大潜力。图1. 5HFeC探针尺寸形貌、流体力学以及光谱学参数PART.本文重点(1)作者构建了一种MPO靶向的FLI/MPI/CTA(荧光成...
发布时间: 2021 - 09 - 22
浏览次数:330
人们正在尝试攻克癌症的治愈,努力探索治疗癌症的方法与技术。磁性介孔二氧化硅纳米药物载体的制备给癌症治疗提供了一个新的研究方向。磁性介孔硅纳米材料是一类具有磁性内核、外层包覆介孔硅层的纳米尺度材料,具有比表面积大且表面二氧化硅中的羟基易被修饰等优点,作为载体材料使用时操作方便快捷,因此其在催化、载药、吸附、萃取等领域成为研究的热点。最近南京东纳生物科技有限公司推出了单分散磁性介孔二氧化硅纳米颗粒。纳米颗粒以10 nm超顺磁性的四氧化三铁为内核,介孔硅作为外壳,整体尺寸约为80 nm。磁核表面介孔层生长均匀完整,复合颗粒粒径分布均一,水分散性良好,具有超高的比表面积,较窄的孔径分布和大孔容积,生物相容性良好等优点。内部的小粒径Fe3O4纳米核具有超顺磁性,可作为T2造影剂进行MRI成像,也可在外磁场作用下产生磁热效应。外部包覆的介孔氧化硅壳层可以进行羧基、氨基等官能团修饰,可装载荧光分子、药物、DNA/siRNA、蛋白等。磁性介孔二氧化硅纳米颗粒是一类高性能新型复合材料可在药物递送、生物富集与分离、磁热疗、固定化酶等领域广泛应用。  货号产品名称规格浓度M-MSNs-080-10 单分散磁性介孔二氧化硅纳米颗粒10 mL5 mg/mLM-MSNs-080-5 单分散磁性介孔二氧化硅纳米颗粒5 mL5 mg/mL表1:产品货号信息,详情请查阅官网说...
发布时间: 2021 - 09 - 17
浏览次数:314
研究背景及内容肺癌是癌症相关死亡的主要原因之一,其中非小细胞肺癌约占85%。针对特定突变间变性淋巴瘤激酶(ALK)的分子靶向抑制剂艾乐替尼(alectinib)可以将ALK阳性的非小细胞肺癌患者的中位无进展生存期有效延长至34.8个月。但44.0%接受艾乐替尼治疗的患者均发生了严重的不良反应。最近Zeng F.J.等人[1]开发了磁性/TAT双靶向递送艾乐替尼的纳米载体。磁靶向有效地增强了载艾乐替尼的纳米颗粒从血管到肿瘤组织的外渗,TAT靶向显著提高了肿瘤细胞对纳米载体的摄取。结果表明,这种双靶点聚合物纳米载体具有良好的治疗效果,并在体内诱导肿瘤收缩。同时,这种双靶向纳米载体也将艾乐替尼引起的肝毒性降至最低,为扩大艾乐替尼的应用提供了一种有效的策略。结果展示该研究设计了修饰TAT靶向肽,以2,3-二甲基马来酸酐(DA)修饰的二嵌段共聚物DATAT-PEG-b-PHEP将疏水磁性Fe3O4纳米颗粒及艾乐替尼进行包载形成级联靶向纳米载体。这种纳米载体能降低免疫系统对纳米颗粒的清除,增加纳米载体的外渗。TAT具有肿瘤靶向作用,Fe3O4介导的磁靶向(magnetic guidance, MG)可有效增强纳米粒子从血管到肿瘤组织的外渗作用。将TAT-PEG-b-PHEP、艾乐替尼加入到超纯水中,室温下超声1 h,转入14000 Da透析袋中透析48 h,过0.45 μm滤膜,得到TAT-N...
发布时间: 2021 - 09 - 06
浏览次数:135
金纳米颗粒具有良好的生物相容性、丰富的表面修饰特性和独特的光学特性,这些特性与纳米颗粒的表面活性剂、形状、尺寸和结构有关。根据它们的不同的特性能够将其应用于生物医学的各个领域,如医学检测、医学成像、药物输送等方面。目前合成金纳米颗粒常见的方法是通过化学还原法制备的(图1),Au3+前驱物在强还原剂的条件下形成种子,通过种子生长法制备球形金纳米颗粒或者加入晶面生长诱导剂形成各向异性的纳米颗粒。图1:通过化学还原法合成的不同形状金纳米颗粒1医学检测合成后金纳米颗粒可作为传感器应用于医学检测的领域,如颜色传感器、表面等离激元共振(SPR)传感器、表面增强拉曼散射(SERS)传感器等,它们在检测中都发挥了重要作用。(1)用作颜色传感器,Lin课题组2通过葡萄糖在葡萄糖氧化酶的作用下产生H2O2,进而腐蚀金纳米棒,使其呈现不同的颜色变化,利用这种颜色变化的范围可对生物体内葡萄糖的量进行半定量检测(图2A)。为了进一步提高检测的灵敏度,Maeda课题组3通过结合DNA自组装的发夹结构和盐诱导的DNA修饰金纳米颗粒的团聚现象实现信号的放大和转导,通过纳米颗粒的聚集前后颜色变化,目测有无目标物,检测灵敏度比其他方法高130倍(图2B)。(2)作为SPR传感器,Hong课题组4通过在金纳米颗粒膜表面修饰11-巯基烷酸捕获DNA,当无目标物miRNA的条件时,会与修饰DNA的金纳米颗粒结合,当目标物m...
发布时间: 2021 - 04 - 19
浏览次数:1219
电话:025-83475811   
手机:17314456709 QQ:1276827079  
Copyright ©2017   南京东纳生物科技有限公司
地址:南京市江宁区龙眠大道568号生命科技小镇5号楼
犀牛云提供云计算服务
X
3

SKYPE 设置

4

阿里旺旺设置

5

电话号码管理

  • 025-83475811 17314456709
6

二维码管理

展开